Menu
教学园地
合作伙伴
联系我们
报名学习
关注我们
产品分类
公 开 课
教考资料
精品微课
联系我们
地址:北京市西城区珠市口西大街120号太丰惠中大厦0316室
电话:010-63514509
传真:010-63514509
邮箱:13911176838@139.com
企业宗旨
践行人人皆学,时时可学,处处能学的教育理念。
企业建站
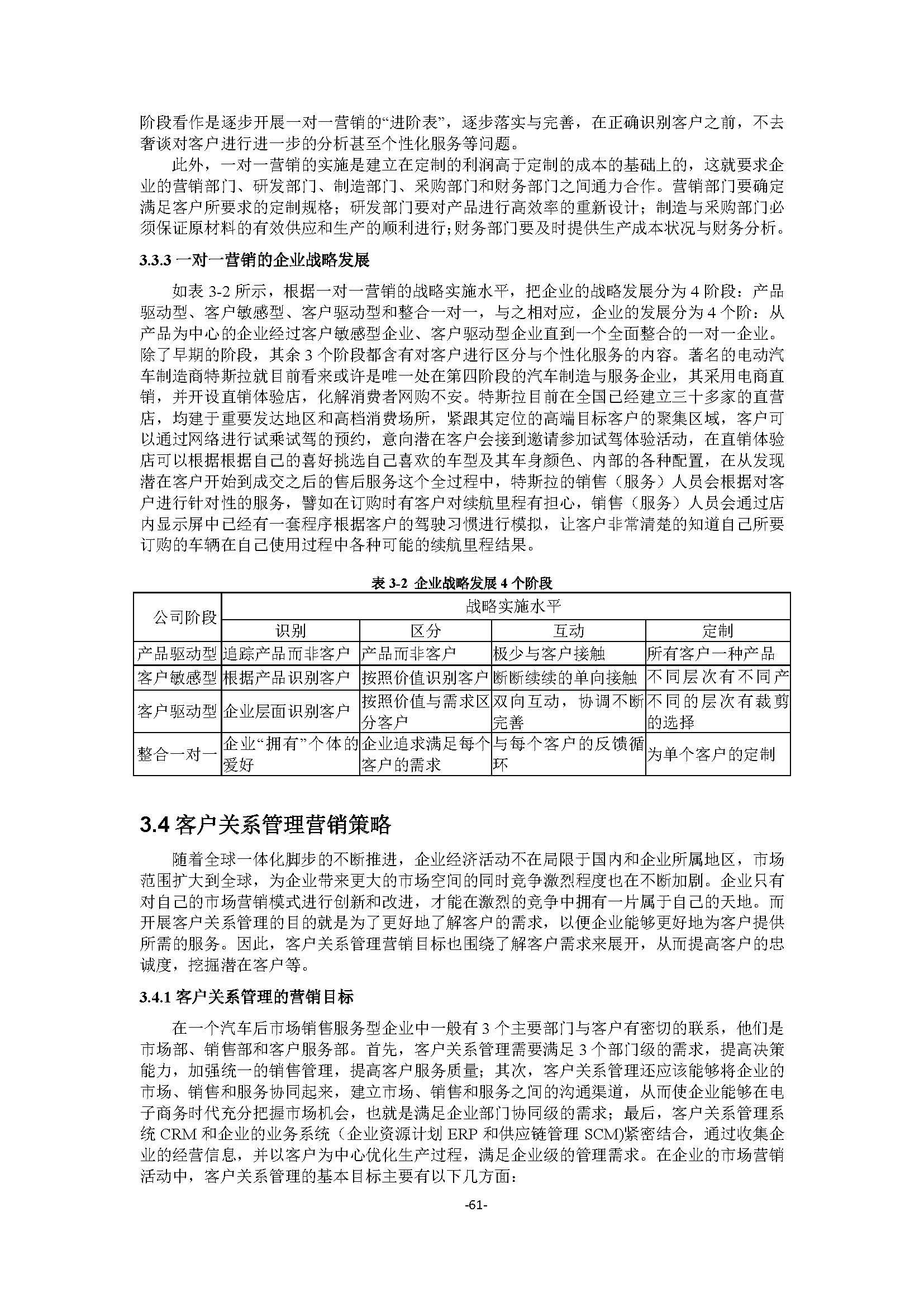
汽车营销与服务专业
网站首页
汽车营销与服务专业
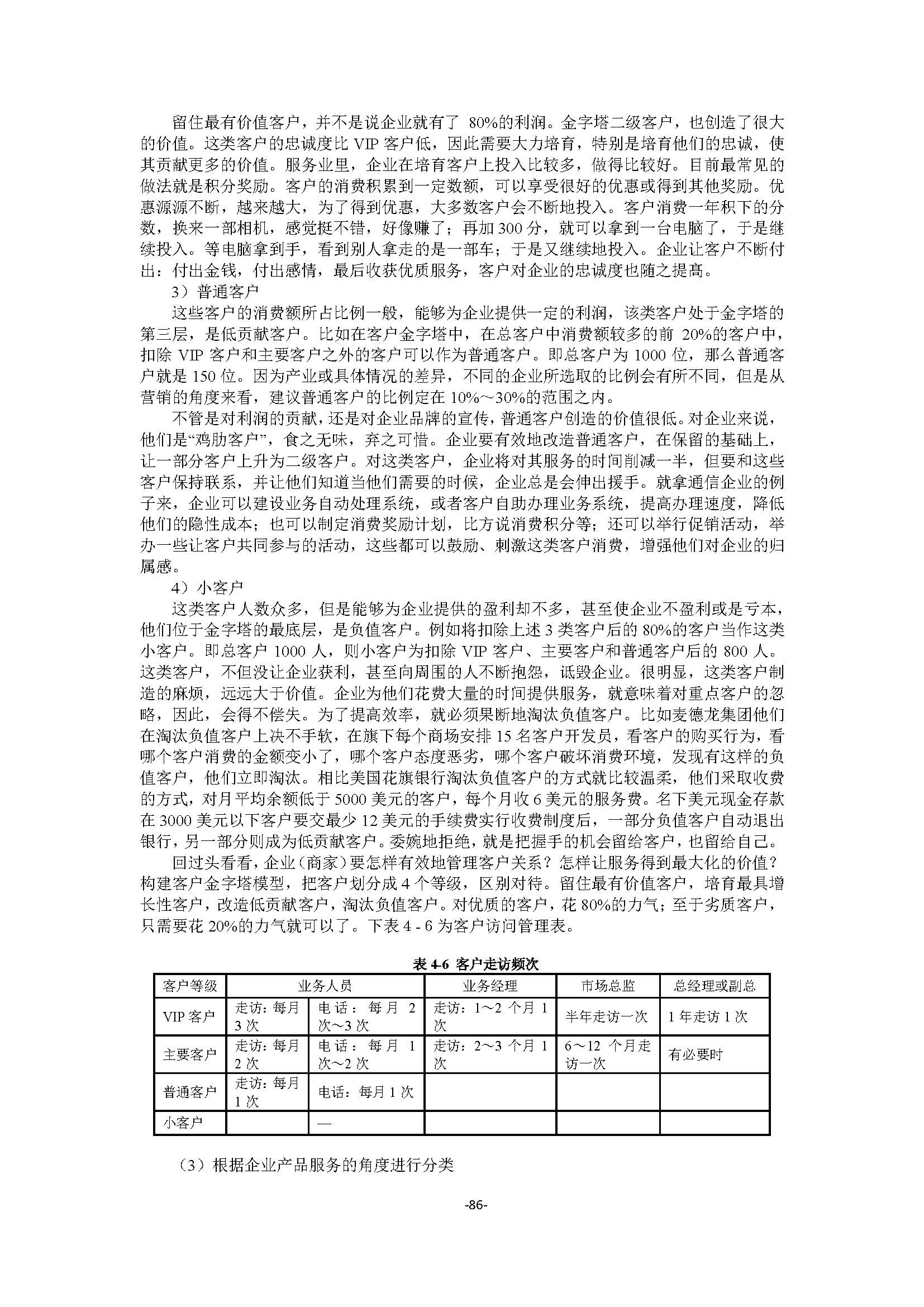
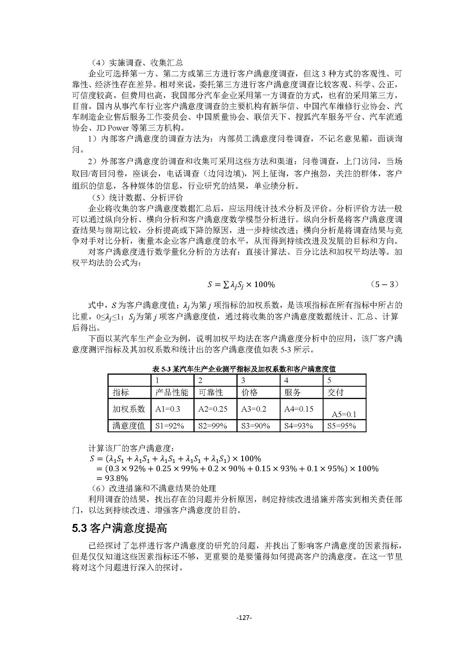
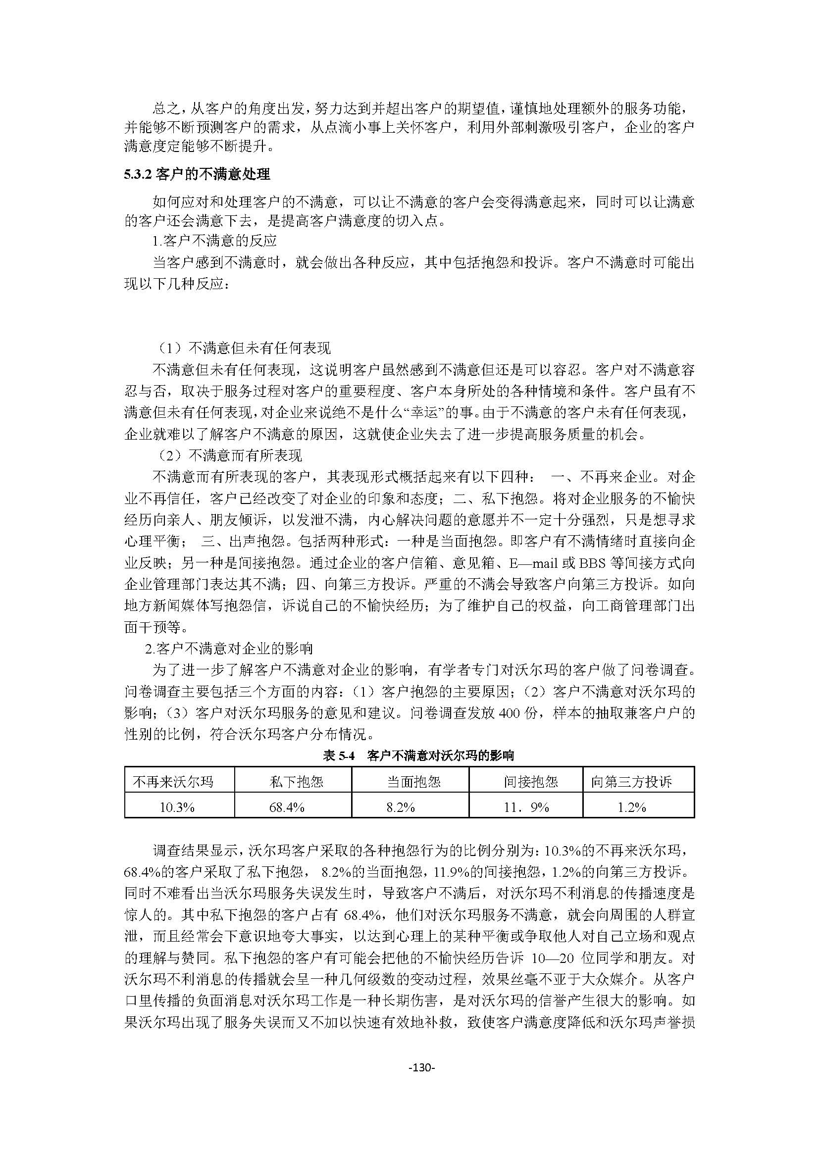
03975《客户关系管理与应用》课程讲义
03975《客户关系管理与应用》课程讲义
2018/3/15 15:13:44
汽车学院
企业建站
企业建站